兴中体育场要改建了!3万座和1.5万座,你Pick哪个方案?
扫描到手机,新闻随时看
扫一扫,用手机看文章
更加方便分享给朋友
来源:中山市教育和体育局
为了给市民提供更好的运动环境兴中体育场将迎来重大升级改造近日,改造设计方案出炉啦~
中山市兴中体育场是中山市政府为迎接排名前列届世界女子足球锦标赛而兴建的,坐落在中山市的政治文化中心兴中道的南段,与中山市体育馆相互辉映。该场于1990年9月28日奠基,1991年7月竣工,建成至今已接近30年。
为进一步提升我市体育设施和体育事业的发展水平,打造城市新地标、新名片,进一步融入粤港澳大湾区城市群,市政府计划对兴中体育场进行改建。项目现处于初步论证阶段,工程设计咨询单位提出两个建设规模方案,座位数分别为3万座和1.25万座。
中山市兴中体育场改建项目完成后,将提升城市自身的凝聚力以及多元化城市核心价值,中山市兴中体育场作为一个集专业赛事、运动休闲、生态公园三大空间一体的综合性体育场所,也将有力提升市民的幸福度。
改建设计方案一3万座体育场
(3万座体育场方案近期平面规划图)
规划改动白石涌水系,向南侧及东西方向环绕体育中心用地;因此收获了得以兴建甲级综合体育场、可集中使用的土地和疏散广场用地;计划兴建3万座位以上的甲级体育场,基本功能符合承接全国性综合赛事和国际性单项赛事标准,并满足大型公共活动的需要,服务于周边群众、中山市民和大湾区城市群,在时代精神和大湾区建设背景之下,营造出中山市旧城核心区的崭新形象。
(3万座体育场方案远期平面规划图)
规划计划保留原有体育馆,保留副场及副场西侧建筑物、水电设备用房;计划维持主场建设时用地西南片区运动公园的主使用功能不变,并保留原全民健身广场;计划将体育休闲公园沿扩展延伸后的水系展开,一直伸展至用地东北侧的集中绿地上;因应远期城市功能发展的需要,远期(尚不确定具体时间)在全民健身广场兴建为市民服务的体育综合馆,形成城市级别的两馆加一场体育运动建筑中心集群,届时全民健身广场功能将分散至沿水系展开的体育休闲公园及用地东北侧的集中绿地;网球、篮球等运动公园功能仍位于原处不变。同时位于地块的东北部建设两个单独的双层人防地下停车库,每个建筑面积35000平方米,每个车库规划1000个停车位。
(3万座体育场方案效果图)
改建设计方案二1.25万座体育场
(1.25万座体育场方案平面规划图)
规划尽可能多的保留了原有用地中的现状建筑和空间全貌,仅在原有体育场的用地之上,进行小规模扩张改建,维持原有1.25 万座位的丙级体育场标准,基本功能可满足举办地方性、群众性运动会。规划白石涌南侧的用地所有使用功能保持不变,白石涌北侧用地中,保留副场及副场西侧建筑物、水电设备用房。规划计划对东侧及北侧的疏散出入口广场进行改扩建,以符合新时代之下,对于人行、车流变化所产生的新增长需求;同时位于地块的东北部建设两个单独的双层人防地下停车库,每个建筑面积35000平方米,每个车库规划1000个停车位。
(1.25万座体育场方案效果图)
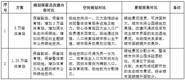
两个方案具体都有哪些不同呢?先来看看对比数据
外环境景观对比

社会效益对比
(1)3万座体育场
项目将建成后将配置有可容纳3万人、达到甲等体育建筑标准的体育场,可承办全国性综合赛事和国际单项赛事,让全国各地和其他国家人民更好地认识中山,提升了中山市城市知名度,从而为中山市的经济发展提供了强大动力,布局采用“一个中心加两馆”的功能区分布,兼顾远期的功能需求,建筑设计采用了环保、节能设计,充分利用太阳能,较大限度利用自然采光和通风,降低资源消耗。同时河道迁改有效扩展了地块亲水空间,将水系自然生态空间的接触线延长,作为亲水体育运动休闲公园,为城市景观增添色彩,统筹规划整个地块定位服务功能,分期开发建设可减弱改建建设对市民活动的不利影响,赋予城市一个崭新的公共面貌。
(2)1.25万座体育场
项目建成后将配置有可容纳1.25万人、丙等体育建筑的体育场,可承办地方性、群众性运动会,为体育场周边群众及市民提供了娱乐健身的场所,保留了原有用地中的现状建筑和空间全貌,仅在原有体育场的用地之上,进行小规模扩张并翻新建设,同时设计上也采用了环保、节能可持续发展的原则,未来可根据实际需求重新改建。

(两个建设方案建成后社会效益对比图)
高大上的体育场改建设计方案你中意哪一个?
声明:本文由入驻焦点开放平台的作者撰写,除焦点官方账号外,观点仅代表作者本人,不代表焦点立场。


