新布局!中山将规划建6大市级商业中心、19条特色商业街!
扫描到手机,新闻随时看
扫一扫,用手机看文章
更加方便分享给朋友
搜狐焦点中山站讯 近日!中山市商务局进行草案《中山市商业发展规划(2019-2035年)》公示。
按照“建设中山成为珠江东西两岸融合发展的支撑点、沿海经济带的枢纽城市、粤港澳大湾区的重要一极”的三个定位要求。对中山的把脉定向,编制新的商业发展规划来指导中山市未来的商业发展。
那就和小编一起看看中山较新的商业发展规划布局吧!
未来,中山将形成6大市级商业中心,15个地区级商业中心,还将重点发社区级商业中心。
还将打造19条重点特色商业街区,并在农贸市场、农产品批发市场、商业流通基础设施方面重点发展。
规划范围:
本次规划范围为中山市域范围,包括五大组团24个镇区。
规划期限:
本规划期限为2019年—2035年,划分为三个阶段:
近期:2019年—2022年
中期:2023年—2028年
远期:2029年—2035年
六大市级商业中心:
市级商业中心是指商业高度集聚、经营服务功能完善、服务辐射范围主要面向全市、国内和国际的广域型、超广域型消费人群的综合性商业功能区。
市级商业中心辐射能力强,业态丰富多样,并在城市中占据中心重要地位,具有城市最为繁华的商业和较具活力的市场,服务范围和影响面一般涵盖整个城市、周边地区甚至国内外更大的范围,其购买力有50%以上来自该商业区以外的地区。
本次规划期内共形成6个市级商业中心,其中1个为已建或在建项目,均位于中心组团,其余为规划新增项目。
15个地区级商业中心:
地区级商业中心是指介于市级和社区级商业中心之间的商圈,是指商业中度集聚、经营服务功能比较完善、服务于本区域及周边区域日常生活休闲消费人群,以满足区域内购物、餐饮、休闲、娱乐和商务活动等综合消费为主的综合商业功能区。
该等级商业设施总建筑面积不低于30万平方米,商业集聚在不少于8公顷的区域范围内。
规划期末全市地区级商业中心达到15个,多数为现状项目能级提升和规模扩大,规划新增项目为2个。
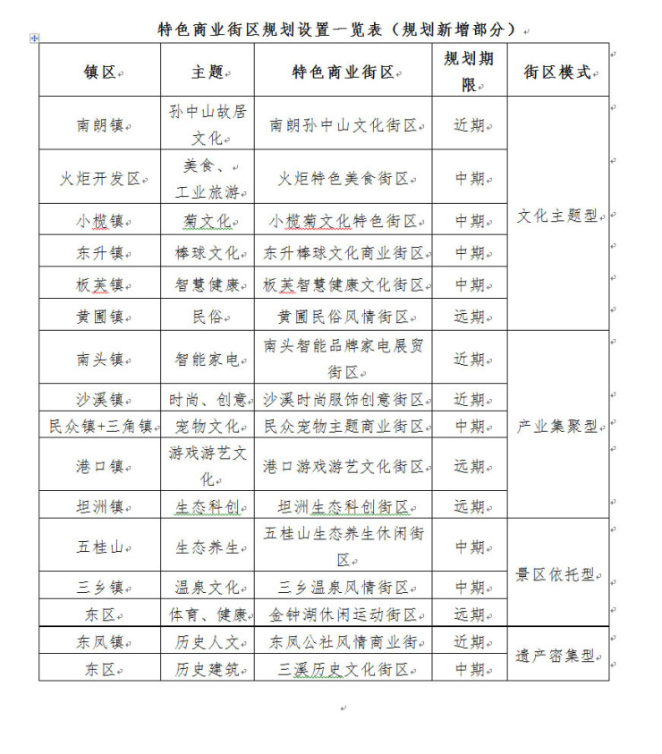
19条特色商业街区:
特色商业街区是指在商品结构、经营方式、管理模式等方面具有一定专业特色的商业街。长度在500-1000米左右,可分段设置,主营行业特色店数量占街区内店铺总数的70%以上,特色商业街区一般依托历史保护街区、特色风貌建筑、旅游资源区而发展,靠近城市生态景观、滨水资源丰富地区。
中山市现状共有商业街22条,对现状存在的商业街区选取消费主题特色鲜明的岐江特色街区、大涌红木文化街区、古镇灯饰特色展贸街区这3个项目纳入全市的特色商业街区规划中。
已建商业街区为近期发展重点,通过提升品质和服务,打造旅游购物新地标,通过“以文兴商”的发展模式活化已有商业街区。
其中岐江特色街区作为文化主题型街区,可通过“文化+商业”、 “历史+商业”的发展模式,将城市符号、历史文化巧妙的与商业融合起来,打造少有的风格;
大涌红木文化街区和古镇灯饰特色展贸街区作为产业集聚型街区,依托的是当地特色产业的发展,在提升过程中,建议以“文化+制造”、“创意+制造”的发展模式,与科技、创意、文化艺术等多元元素融合,打造中山品牌。

农贸市场规划:
2019年—2022年规划近期,加强对已有农贸市场的规范化、标准化引导,每个行政社区平均建有至少3个“菜篮子”产品零售网点。
2023年—2028年规划中期,通过规划引导,有序推进农贸市场的建设与升级改造,形成配置合理的农贸市场体系;
2029年—2035年规划远期,引导农贸市场逐步向生鲜食品超市转变,扶持连锁生鲜超市企业及其配送中心的建立,实现农贸市场规模和空间布局的合理化、管理的规范化、设施的现代化,改善优化消费环境,提高群众的生活质量。


预测到2022年,中心城区共规划农贸市场140处,其中新建市场主要集中在火炬开发区和翠亨新区。
声明:本文由入驻焦点开放平台的作者撰写,除焦点官方账号外,观点仅代表作者本人,不代表焦点立场。


