政策篇:“稳”字当头,加码调控与限跌、财税托市并行
扫描到手机,新闻随时看
扫一扫,用手机看文章
更加方便分享给朋友
来源:丁祖昱评楼市
“房住不炒”主基调之下,2021年三季度,房地产金融监管不断被强化,“三道红线”试点企业拿地销售比限定40%,倒逼房企降杠杆。
年初重点22城施行土地集中出让,8月二轮集中土拍迎来新规,涉及溢价率下调至15%,竞买资金必须来源自有资金,禁止“马甲”公司抢地等,核心在于严控实际地价。
与此同时,住建部、自然资源部等8部门协同整治市场秩序,地方政府继续落实城市主体责任。据不完全统计,前三季度共有24省市房地产调控升级,其中,9城落地二手房参考价。反观岳阳、江阴等6城出现大范围的降价潮,地方政府紧急采取约谈房企、落地“限跌令”等维稳措施;长春、珠海等5城通过财税政策托底楼市,以期刺激居民购房消费,减缓市场下行压力。
接下来的四季度,房企整体融资环境还将保持收紧态势,倒逼房企继续去杠杆、降负债。居民信贷政策难言松绑,确保居民杠杆率稳中有降。热点城市仍需坚持调控目标不动摇,但由于下半年以来市场持续降温,四季度政策加码的频次将显著低于三季度,甚至会出现政策空窗期,但全国房地产市场持续降温的大趋势难以扭转。
01
24省市调控加码,9城出台二手房参考价
2021年三季度,24个省市加码房地产调控,以期实现房地产市场平稳健康发展,政策内容主要涉及限购、限贷、限价、限售、增值税费、二手房参考价等。
具体城市来看,惠州、衢州、银川落地限购,上海、杭州等升级限购。比如房价涨幅较为明显的银川,宁夏户籍家庭在银川市辖区限购2套住房,非宁夏户籍家庭在银川市辖区限购1套住房。杭州、东莞等收紧社保购房条件,落户杭州未满5年的,需在购房前2年内连续缴纳24个月社保方可购买1套住房,非杭州户籍需在购房前4年内缴满48个月社保方可购房。
上海、银川升级限贷,内蒙古、贵州收紧公积金信贷。上海二手房贷款金额执行“三价就低”原则,即买卖合同价、交易中心核验价、银行评估价取较低。上海上调房贷利率,首套房、二套房贷款利率由4.65%、5.25%分别提高到5%、5.7%。
芜湖、海口、三亚升级限价,同一项目价格备案后1年内不再调整。此外,合肥将实行住宅项目均价控制,商品住房平均备案价格不得突破土地出让前预测均价,并合理确定楼层价差,积极稳控房价。
值得注意的是,上海、广州、东莞等9城建立二手房参考价发布机制,引导二手房理性交易,维稳房价预期。其中,上海政策力度最为严苛,将以市场真实价格为依据,对每套房源进行核验,没有通过价格核验的房源不得对外发布。



02
集中供地新规:控地价、限马甲
年初重点22城迎来集中供地政策,首轮集中拍地出现热点城市地价高企、房企恐慌性抢地等问题。
基于此,8月10日自然资源部召开闭门会议,要求集中供地城市优化第二批次土地出让政策,随后,各大城市临时中止土拍,纷纷调整土拍规则,只要涉及三大方面:
首先,下调较高限价,溢价率降至15%。其中杭州 “竞品质”地块较高溢价率更是低至5%。
第二,加强竞买人资质、购地资金来源管理,提高竞拍门槛。多地明确土拍“限马甲”,同一企业及其控股的各个公司,不得参加同一宗地的竞买。比如杭州提高竞买保证金缴纳比例至起拍价的20%,部分地块需足额缴纳30%,而首轮土拍竞买保证金仅为起始价的10%、较高5000万元。
第三,达到较高限价后,调整竞价方式。青岛、沈阳等城市部分地块采取“限地价、竞品质”出让,杭州、天津、福州单宗住宅用地达到较高限价后,采用摇号方式确定竞得人,成都多数地块在达到较高限价后转为“竞销售型一类人才公寓面积比例”,上海一次性报价阶段增加“随机值”。


03
拿地销售比40%倒逼房企降杠杆
7月26日,被纳入“三道红线”试点的几十家重点房企被监管部门要求买地金额不得超年度销售额40%,不仅包括公开市场拿地,还包括通过收并购方式获地的支出。
该政策将投资与销售挂钩,是对房企融资“三道红线”的重要补充。严格约束房企融资、投资行为,倒逼房企主动降杠杆,防范系统性金融风险,切忌以企业杠杆率进一步高企为代价,博取更高的销售业绩。
同时,为双集中供地政策打补丁。首轮集中供地中,规模房企、国企、央企凭借融资优势,几乎占据了半壁江山。严控拿地销售比,能够引导企业理性拿地,避免不惜成本地高价抢地,严重扰乱房地产市场秩序。
04
压力城市开始“限跌”、“托市”
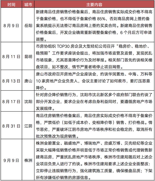
三季度,全国房地产市场持续降温,部分压力城市出现大范围的降价潮。作为排名前列“限跌令”城市,岳阳多个楼盘价格“跳水”,降价幅度多达3000元/平方米。
出于稳房价、稳预期的需要,岳阳、昆明等6城相继落地“限跌令”。其中,岳阳、江阴明文规定禁止大幅降价,昆明、唐山、沈阳、株洲采取约谈的方式,禁止房企、中介机构恶意降价、打价格战,扰乱房地产市场秩序。
此外,唐山、江阴等热点城市也发布“限跌令”,市场热度出现了180度转折,其中唐山最为典型,2020年8月末还曾因为房价上涨过快被住建部点名约谈,短短一年时间调控基调已从“限涨”转为“限跌”。

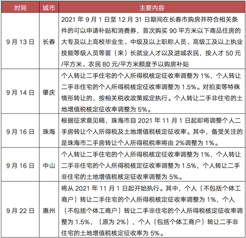
除限跌之外,长春、珠海等5城在财税层面出台支持性政策,缓解房地产市场下行压力。其中长春发布购房补贴,肇庆、珠海、中山、惠州相继下调二手住宅转让个税核定征收率,降低二手房交易成本。

中国经济正迎来由高速增长到高质量增长的转型窗口期,房地产调控导致的短期阵痛在所难免,以刺激房地产拉动经济增长的老路显然已走不通,房地产金融政策仍将全面趋紧的局面不会实质转变。
联系到下半年以来市场持续降温,三季度密集调控成效显著,四季度热点城市政策加码的频次将显著低于三季度,甚至会出现政策空窗期。压力城市仍需为市场减压,防止城市房价出现大幅下滑,预计成交持续低迷、房地产库存高企的压力二、三线城市和落地“限跌令”的压力城市有着强烈的托底房地产市场内在冲动,未来放松对冲或刺激的可能性颇高。
当然,部分城市局部放松并不足以改变“房住不炒、因城施策”的政策主基调,更难以扭转全国房地产市场持续降温的大趋势。
声明:本文由入驻焦点开放平台的作者撰写,除焦点官方账号外,观点仅代表作者本人,不代表焦点立场。


